欢迎来到图页网
买家中心
留言信件
我的订单
我的收藏
卖家中心
商品管理
订单管理
店铺管理
会员服务
联系我们
登录
免费注册
0755-23444729
会员
企业图页
工商查询
求购
商铺
资讯图条
产品供应
招商
专题
视频
下载
发布产品
扫码关注
图页网
微信扫码关注
上海锟鹏传感工程有限公司
传感器,仪器仪表,电子元器件,机电设备,五金交电,纺织品...
网站首页
公司介绍
供应产品
采购清单
新闻中心
荣誉资质
联系方式
品牌展示
公司视频
新闻中心
为什么要用油水界面仪进行测量?
油水界面仪厂家哪家好?
油水界面仪的应用
油水界面仪和水位计的区别?
音叉物位开关是一直震动的吗?
产品分类
全部分类
卫生型仪表
进口密度仪表
密度仪表
流量仪表
物(液)位仪表
温度仪表
热式流量开关
泡沫线位开关
射频导纳物位开关
音叉物位开关
油水界面仪
射频导纳液位计
微波物位开关
联系方式
联系人:唐锟
电话:021-28331774
邮件:kunpeng@kunpengsensor.com
传真:0537—2228409
站内搜索
供应产品
采购清单
新闻中心
荣誉资质
品牌展示
公司视频
荣誉资质
暂未上传
友情链接
图页网
上海锟鹏传感工程企业宣传图页
上海锟鹏传感工程商铺
上海锟鹏传感工程热销供应
上海锟鹏传感工程新闻动态
首页
>
供应产品
>
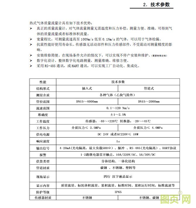
上海锟鹏_KP-RL4000热式流量计_热式流量计
上海锟鹏_KP-RL4000热式流量计_热式流量计
浏览:
478
品牌:
上海锟鹏传感工程有限公司
单价:
面议
最小起订量:
供货总量:
发货期限:
自买家付款之日起
3
天内发货
有效期至:
长期有效
最后更新:
2022-01-20 12:35
详细信息
询价单
管理入口
|
返回顶部
©2026 上海锟鹏传感工程有限公司 版权所有 技术支持:
图页网
访问量:92017
电话咨询
咨询电话:
021****31774
移动版
回到顶部